欢迎访问泰安市国泰民安生物科技有限公司官方网站! 咨询热线:0538-8629068

联系我们


电   话:0538-8629068 
传   真:0538-8629069 

网   址:guotaiminan.net
技术咨询qq:2020720991 

泰安市国泰民安生物科技限公司

地 址:泰安市东部高新技术开发区

中华人民共和国渔业船员管理办法

您的当前位置: 首 页 >> 行业动态

中华人民共和国渔业船员管理办法

发布日期:2026/3/10 10:13:51 点击:338



2014523日农业部令2014年第4号公布,20171130日农业部令2017年第8号、202217日农业农村部令2022年第1号修订)  



第一章 总则



 第一条 加强渔业船员管理,维护渔业船员合法权益,保障渔业船舶及船上人员的生命财产安全,根据《中华人民共和国船员条例》,制定本办法。


第二条  本办法适用于在中华人民共和国国籍渔业船舶上工作的渔业船员的管理。


第三条 农业农村部负责全国渔业船员管理工作。


县级以上地方人民政府渔业主管部门及其所属的渔政渔港监督管理机构,依照各自职责负责渔业船员管理工作。


  


第二章 渔业船员任职和发证


  


第四条 渔业船员实行持证上岗制度。渔业船员应当按照本办法的规定接受培训,经考试或考核合格、取得相应的渔业船员证书后,方可在渔业船舶上工作。


在远洋渔业船舶上工作的中国籍船员,还应当按照有关规定取得中华人民共和国海员证。


第五条 渔业船员分为职务船员和普通船员。


职务船员是负责船舶管理的人员,包括以下五类:


(一)驾驶人员,职级包括船长、船副、助理船副;


(二)轮机人员,职级包括轮机长、管轮、助理管轮;


(三)机驾长;


(四)电机员;


(五)无线电操作员。


职务船员证书分为海洋渔业职务船员证书和内陆渔业职务船员证书,具体等级职级划分见附件1


普通船员是职务船员以外的其他船员。普通船员证书分为海洋渔业普通船员证书和内陆渔业普通船员证书。


第六条 渔业船员培训包括基本安全培训、职务船员培训和其他培训。


基本安全培训是指渔业船员都应当接受的任职培训,包括水上求生、船舶消防、急救、应急措施、防止水域污染、渔业安全生产操作规程等内容。


职务船员培训是指职务船员应当接受的任职培训,包括拟任岗位所需的专业技术知识、专业技能和法律法规等内容。


其他培训是指远洋渔业专项培训和其他与渔业船舶安全和渔业生产相关的技术、技能、知识、法律法规等培训。


第七条  申请渔业普通船员证书应当具备以下条件:


(一)年满18周岁(在船实习、见习人员年满16周岁)且初次申请不超过60周岁;


(二)符合渔业船员健康标准(见附件2);


(三)经过基本安全培训。


符合以上条件的,由申请者向渔政渔港监督管理机构提出书面申请。渔政渔港监督管理机构应当组织考试或考核,对考试或考核合格的,自考试成绩或考核结果公布之日起10个工作日内发放渔业普通船员证书。


第八条  申请渔业职务船员证书应当具备以下条件:


(一)持有渔业普通船员证书或下一级相应职务船员证书;


(二)初次申请不超过60周岁;


(三)符合任职岗位健康条件要求;


(四)具备相应的任职资历条件(见附件3),且任职表现和安全记录良好;


(五)完成相应的职务船员培训,在远洋渔业船舶上工作的驾驶和轮机人员,还应当接受远洋渔业专项培训。


符合以上条件的,由申请者向渔政渔港监督管理机构提出书面申请。渔政渔港监督管理机构应当组织考试或考核,对考试或考核合格的,自考试成绩或考核结果公布之日起10个工作日内发放相应的渔业职务船员证书。


第九条 航海、海洋渔业、轮机管理、机电、船舶通信等专业的院校毕业生申请渔业职务船员证书,具备本办法第八条规定的健康及任职资历条件的,可申请考核。经考核合格,按以下规定分别发放相应的渔业职务船员证书:


(一)高等院校本科毕业生按其所学专业签发一级船副、一级管轮、电机员、无线电操作员证书;


(二)高等院校专科(含高职)毕业生按其所学专业签发二级船副、二级管轮、电机员、无线电操作员证书;


(三)中等专业学校毕业生按其所学专业签发助理船副、助理管轮、电机员、无线电操作员证书。


内陆渔业船舶接收相应专业毕业生任职的,参照前款规定执行。


第十条 曾在军用船舶、交通运输船舶等非渔业船舶上任职的船员申请渔业船员证书,应当参加考核。经考核合格,由渔政渔港监督管理机构换发相应的渔业普通船员证书或渔业职务船员证书。


第十一条 申请海洋渔业船舶一级驾驶人员、一级轮机人员、电机员、无线电操作员证书以及远洋渔业职务船员证书的,由省级以上渔政渔港监督管理机构组织考试、考核、发证;其他渔业船员证书的考试、考核、发证权限由省级渔政渔港监督管理机构制定并公布,报农业农村部备案。


第十二条 渔业船员考试包括理论考试和实操评估。海洋渔业船员考试大纲由农业农村部统一制定并公布。内陆渔业船员考试大纲由省级渔政渔港监督管理机构根据本辖区的具体情况制定并公布。


渔业船员考核可由渔政渔港监督管理机构根据实际需要和考试大纲,选取适当科目和内容进行。


第十三条 渔业船员证书的有效期不超过5年。证书有效期满,持证人需要继续从事相应工作的,应当向有相应管理权限的渔政渔港监督管理机构申请换发证书。渔政渔港监督管理机构可以根据实际需要和职务知识技能更新情况组织考核,对考核合格的,换发相应渔业船员证书。


渔业船员证书期满5年后,持证人需要从事渔业船员工作的,应当重新申请原等级原职级证书。


第十四条 有效期内的渔业船员证书损坏或丢失的,应当凭损坏的证书原件或在原发证机关所在地报纸刊登的遗失声明,向原发证机关申请补发。补发的渔业船员证书有效期应当与原证书有效期一致。


第十五条 渔业船员证书格式由农业农村部统一制定。远洋渔业职务船员证书由农业农村部印制;其他渔业船员证书由省级渔政渔港监督管理机构印制。


第十六条 禁止伪造、变造、转让渔业船员证书。


  


第三章 渔业船员配员和职责



第十七条 海洋渔业船舶应当满足本办法规定的职务船员最低配员标准(附件4)。内陆渔业船舶船员最低配员标准由各省级人民政府渔业主管部门根据本地情况制定,报农业农村部备案。


持有高等级职级船员证书的船员可以担任低等级职级船员职务。


渔业船舶所有人或经营人可以根据作业安全和管理的需要,增加职务船员的配员。


第十八条 渔业船舶在境外遇有不可抗力或其他持证人不能履行职务的特殊情况,导致无法满足本办法规定的职务船员最低配员标准时,具备以下条件的船员,可以由船舶所有人或经营人向船籍港所在地省级渔政渔港监督管理机构申请临时担任上一职级职务:


(一)持有下一职级相应证书;


(二)申请之日前5年内,具有6个月以上不低于其船员证书所记载船舶、水域、职务的任职资历;


(三)任职表现和安全记录良好。


渔政渔港监督管理机构根据拟担任上一级职务船员的任职情况签发特免证明。特免证明有效期不得超过6个月,不得延期,不得连续申请。渔业船舶抵达中国第一个港口后,特免证明自动失效。失效的特免证明应当及时缴回签发机构。


一艘渔业船舶上同时持有特免证明的船员不得超过2人。


第十九条 中国籍渔业船舶的船长应当由中国籍公民担任。


外国籍公民在中国籍渔业船舶上工作,应当持有所属国政府签发的相关身份证件,在我国依法取得就业许可,并按本办法的规定取得渔业船员证书。持有中华人民共和国缔结或者加入的国际条约的缔约国签发的外国职务船员证书的,应当按照国家有关规定取得承认签证。承认签证的有效期不得超过被承认职务船员证书的有效期,当被承认职务船员证书失效时,相应的承认签证自动失效。


第二十条 渔业船舶所有人或经营人应当为在渔业船舶上工作的渔业船员建立基本信息档案,并报船籍港所在地渔政渔港监督管理机构或渔政渔港监督管理机构委托的服务机构备案。


渔业船员变更的,渔业船舶所有人或经营人应当在出港前10个工作日内报船籍港所在地渔政渔港监督管理机构或渔政渔港监督管理机构委托的服务机构备案,并及时变更渔业船员基本信息档案。


第二十一条 渔业船员在船工作期间,应当符合下列要求:


(一)携带有效的渔业船员证书;


(二)遵守法律法规和安全生产管理规定,遵守渔业生产作业及防治船舶污染操作规程;


(三)执行渔业船舶上的管理制度和值班规定;


(四)服从船长及上级职务船员在其职权范围内发布的命令;


(五)参加渔业船舶应急训练、演习,落实各项应急预防措施;


(六)及时报告发现的险情、事故或者影响航行、作业安全的情况;


(七)在不严重危及自身安全的情况下,尽力救助遇险人员;


(八)不得利用渔业船舶私载、超载人员和货物,不得携带违禁物品;


(九)职务船员不得在生产航次中擅自辞职、离职或者中止职务。


第二十二条 渔业船员在船舶航行、作业、锚泊时应当按照规定值班。值班船员应当履行以下职责:


(一)熟悉并掌握船舶的航行与作业环境、航行与导航设施设备的配备和使用、船舶的操控性能、本船及邻近船舶使用的渔具特性,随时核查船舶的航向、船位、船速及作业状态;


(二)按照有关的船舶避碰规则以及航行、作业环境要求保持值班瞭望,并及时采取预防船舶碰撞和污染的相应措施;


(三)如实填写有关船舶法定文书;


(四)在确保航行与作业安全的前提下交接班。


第二十三条 船长是渔业安全生产的直接责任人,在组织开展渔业生产、保障水上人身与财产安全、防治渔业船舶污染水域和处置突发事件方面,具有独立决定权,并履行以下职责:


(一)确保渔业船舶和船员携带符合法定要求的证书、文书以及有关航行资料;


(二)确保渔业船舶和船员在开航时处于适航、适任状态,保证渔业船舶符合最低配员标准,保证渔业船舶的正常值班;


(三)服从渔政渔港监督管理机构依据职责对渔港水域交通安全和渔业生产秩序的管理,执行有关水上交通安全和防治船舶污染等规定;


(四)确保渔业船舶依法进行渔业生产,正确合法使用渔具渔法,在船人员遵守相关资源养护法律法规,按规定填写渔捞日志,并按规定开启和使用安全通导设备;


(五)在渔业船员证书内如实记载渔业船员的履职情况;


(六)按规定办理渔业船舶进出港报告手续;


(七)船舶进港、出港、靠泊、离泊,通过交通密集区、危险航区等区域,或者遇有恶劣天气和海况,或者发生水上交通事故、船舶污染事故、船舶保安事件以及其他紧急情况时,应当在驾驶台值班,必要时应当直接指挥船舶;


(八)发生水上安全交通事故、污染事故、涉外事件、公海登临和港口国检查时,应当立即向渔政渔港监督管理机构报告,并在规定的时间内提交书面报告;


(九)全力保障在船人员安全,发生水上安全事故危及船上人员或财产安全时,应当组织船员尽力施救;


(十)弃船时,船长应当最后离船,并尽力抢救渔捞日志、轮机日志、油类记录簿等文件和物品;


(十一)在不严重危及自身船舶和人员安全的情况下,尽力履行水上救助义务。


第二十四条 船长履行职责时,可以行使下列权力:


(一)当渔业船舶不具备安全航行条件时,拒绝开航或者续航;


(二)对渔业船舶所有人或经营人下达的违法指令,或者可能危及船员、财产或船舶安全,以及造成渔业资源破坏和水域环境污染的指令,可以拒绝执行;


(三)当渔业船舶遇险并严重危及船上人员的生命安全时,决定船上人员撤离渔业船舶;


(四)在渔业船舶的沉没、毁灭不可避免的情况下,报经渔业船舶所有人或经营人同意后弃船,紧急情况除外;


(五)责令不称职的船员离岗。


船长在其职权范围内发布的命令,船舶上所有人员必须执行。



第四章 渔业船员培训和服务



第二十五条 渔业船员培训机构开展培训业务,应当具备开展相应培训所需的场地、设施、设备和教学人员条件。


第二十六条 海洋渔业船员培训机构分为以下三级,应当具备的具体条件由农业农村部另行规定:


一级渔业船员培训机构,可以承担海洋渔业船舶各类各级职务船员培训、远洋渔业专项培训和基本安全培训;


二级渔业船员培训机构,可以承担海洋渔业船舶二级以下驾驶和轮机人员培训、机驾长培训和基本安全培训;


三级渔业船员培训机构,可以承担海洋渔业船舶机驾长培训和基本安全培训。


内陆渔业船员培训机构应当具备的具体条件,由省级人民政府渔业主管部门根据渔业船员管理需要制定。


第二十七条 渔业船员培训机构应当在每期培训班开班前,将学员名册、培训内容和教学计划报所在地渔政渔港监督管理机构备案。


第二十八条 渔业船员培训机构应当建立渔业船员培训档案。学员参加培训课时达到规定培训课时80%的,渔业船员培训机构方可出具渔业船员培训证明。


第二十九条 国家鼓励建立渔业船员服务机构。


渔业船员服务机构可以为渔业船员代理申请考试、申领证书等有关手续,代理船舶所有人或经营人管理渔业船员事务,提供渔业船员船舶配员等服务。


渔业船员服务机构为船员提供服务,应当订立书面合同。


  


第五章 渔业船员职业管理与保障



第三十条 渔业船舶所有人或经营人应当依法与渔业船员订立劳动合同。


渔业船舶所有人或经营人,不得招用未持有相应有效渔业船员证书的人员上船工作。


第三十一条 渔业船舶所有人或经营人应当依法为渔业船员办理保险。


第三十二条 渔业船舶所有人或经营人应当保障渔业船员的生活和工作场所符合《渔业船舶法定检验规则》对船员生活环境、作业安全和防护的要求,并为船员提供必要的船上生活用品、防护用品、医疗用品,建立船员健康档案,为船员定期进行健康检查和心理辅导,防治职业疾病。


第三十三条 渔业船员在船上工作期间受伤或者患病的,渔业船舶所有人或经营人应当及时给予救治;渔业船员失踪或者死亡的,渔业船舶所有人或经营人应当及时做好善后工作。


第三十四条 渔业船舶所有人或经营人是渔业安全生产的第一责任人,应当保证安全生产所需的资金投入,建立健全安全生产责任制,按照规定配备船员和安全设备,确保渔业船舶符合安全适航条件,并保证船员足够的休息时间。


  


第六章 监督管理



第三十五条 渔政渔港监督管理机构应当健全渔业船员管理及监督检查制度,建立渔业船员档案,督促渔业船舶所有人或经营人完善船员安全保障制度,落实相应的保障措施。


第三十六条 渔政渔港监督管理机构应当依法对渔业船员持证情况、任职资格和资历、履职情况、安全记录,船员培训机构培训质量,船员服务机构诚实守信情况等进行监督检查,必要时可对船员进行现场考核。


渔政渔港监督管理机构依法实施监督检查时,船员、渔业船舶所有人和经营人、船员培训机构和服务机构应当予以配合,如实提供证书、材料及相关情况。


第三十七条 渔业船员违反有关法律、法规、规章的,除依法给予行政处罚外,各省级人民政府渔业主管部门可根据本地实际情况实行累计记分制度。


第三十八条 渔政渔港监督管理机构应当对渔业船员培训机构的条件、培训情况、培训质量等进行监督检查,检查内容包括教学计划的执行情况、承担本期培训教学任务的师资情况和教学情况、培训设施设备和教材的使用及补充情况、培训规模与师资配备要求的符合情况、学员的出勤情况、培训档案等。


第三十九条 渔政渔港监督管理机构应当公开有关渔业船员管理的事项、办事程序、举报电话号码、通信地址、电子邮件信箱等信息,自觉接受社会的监督。


  


第七章 罚则



第四十条 违反本办法规定,以欺骗、贿赂等不正当手段取得渔业船员证书的,由渔政渔港监督管理机构吊销渔业船员证书,并处2000元以上2万元以下罚款,三年内不再受理申请人渔业船员证书申请。


第四十一条 伪造、变造、买卖渔业船员证书的,由渔政渔港监督管理机构收缴有关证书,处2万元以上10万元以下罚款,有违法所得的,还应当没收违法所得。


隐匿、篡改或者销毁有关渔业船舶、渔业船员法定证书、文书的,由渔政渔港监督管理机构处1000元以上1万元以下罚款;情节严重的,并处暂扣渔业船员证书6个月以上2年以下直至吊销渔业船员证书的处罚。


第四十二条 渔业船员违反本办法第二十一条第一项规定,责令改正,可以处2000元以下罚款。


违反本办法第二十一条第三项、第四项、第五项规定的,予以警告,情节严重的,处200元以上2000元以下罚款。


违反本办法第二十一条第九项规定的,处1000元以上2万元以下罚款。  


第四十三条 渔业船员违反本办法第二十一条第二项、第六项、第七项、第八项和第二十二条规定的,处1000元以上1万元以下罚款;情节严重的,并处暂扣渔业船员证书6个月以上2年以下直至吊销渔业船员证书的处罚。


第四十四条 渔业船舶的船长违反本办法第二十三条第一项、第二项、第五项、第七项、第十项规定的,由渔政渔港监督管理机构处2000元以上2万元以下罚款;情节严重的,并处暂扣渔业船员证书6个月以上2年以下直至吊销渔业船员证书的处罚。违反第二十三条第三项、第六项规定的,责令改正,并可以处警告、2000元以上2万元以下罚款;情节严重的,并处暂扣渔业船员证书6个月以下,直至吊销渔业船员证书的处罚。违反第二十三条第四项、第八项、第九项、第十一项规定的,由渔政渔港监督管理机构处2000元以上2万元以下罚款。


第四十五条 渔业船员因违规造成责任事故,涉嫌犯罪的,及时将案件移送司法机关,依法追究刑事责任。


第四十六条 渔业船员证书被吊销的,自被吊销之日起2年内,不得申请渔业船员证书。


第四十七条渔业船舶所有人或经营人有下列行为之一的,由渔政渔港监督管理机构责令改正,处3万元以上15万元以下罚款:


(一)未按规定配齐渔业职务船员,或招用未取得本办法规定证件的人员在渔业船舶上工作的;


(二)渔业船员在渔业船舶上生活和工作的场所不符合相关要求的;


(三)渔业船员在船工作期间患病或者受伤,未及时给予救助的。


第四十八条 渔业船员培训机构有下列情形之一的,由渔政渔港监督管理机构责令改正,并按以下规定处罚:


(一)不具备规定条件开展渔业船员培训的,处5万元以上25万元以下罚款,有违法所得的,还应当没收违法所得;


(二)未按规定的渔业船员考试大纲和水上交通安全、防治船舶污染等内容要求进行培训的,可以处2万元以上10万元以下罚款。


未按规定出具培训证明或者出具虚假培训证明的,由渔政渔港监督管理机构给予警告,责令改正;拒不改正或者再次出现同类违法行为的,可处3万元以下罚款。


第四十九条 渔业主管部门或渔政渔港监督管理机构工作人员有下列情形之一的,依法给予处分:


(一)违反规定发放渔业船员证书的;


(二)不依法履行监督检查职责的;


(三)滥用职权、玩忽职守的其他行为。


  


第八章 附则



第五十条 本办法中下列用语的含义是:


渔业船员,是指服务于渔业船舶,具有固定工作岗位的人员。


船舶长度,是指公约船长,即《渔业船舶国籍证书》所登记的船长


主机总功率,是指所有用于推进的发动机持续功率总和,即《渔业船舶国籍证书》所登记主机总功率


第五十一条 海洋渔业船舶的所有人、经营人、船长、船员违反《中华人民共和国海上交通安全法》相关规定的处罚,按《中华人民共和国海上交通安全法》执行。


第五十二条 非机动渔业船舶的船员管理办法,由各省级人民政府渔业主管部门根据本地实际情况制定。


第五十三条 渔业船员培训、考试、发证,应当按国家有关规定缴纳相关费用。


第五十四条 本办法自201511日起施行。农业部1994818日公布的《内河渔业船舶船员考试发证规则》、199832日公布的《中华人民共和国渔业船舶普通船员专业基础训练考核发证办法》、2006327日公布的《中华人民共和国海洋渔业船员发证规定》同时废止。


附件:1.渔业职务船员证书等级划分;


      2.渔业船员健康标准;


      3.渔业职务船员证书申请资历条件;


      4.海洋渔业船舶职务船员最低配员标准。


 


附件1  


渔业职务船员证书等级划分



一、海洋渔业职务船员证书等级


(一)驾驶人员证书


1.一级证书:适用于船舶长度45米以上的渔业船舶,包括一级船长证书、一级船副证书;


2.二级证书:适用于船舶长度24米以上不足45米的渔业船舶,包括二级船长证书、二级船副证书;


3.三级证书:适用于船舶长度12米以上不足24米的渔业船舶,包括三级船长证书;


4.助理船副证书:适用于所有渔业船舶。


(二)轮机人员证书


1.一级证书:适用于主机总功率750千瓦以上的渔业船舶,包括一级轮机长证书、一级管轮证书;


2.二级证书:适用于主机总功率250千瓦以上不足750千瓦的渔业船舶,包括二级轮机长证书、二级管轮证书;


3.三级证书:适用于主机总功率50千瓦以上不足250千瓦的渔业船舶,包括三级轮机长证书;


4.助理管轮证书:适用于所有渔业船舶。


(三)机驾长证书


适用于船舶长度不足12米或者主机总功率不足50千瓦的渔业船舶上,驾驶与轮机岗位合一的船员。


(四)电机员证书


适用于发电机总功率800千瓦以上的渔业船舶。


(五)无线电操作员证书


适用于远洋渔业船舶。


二、内陆渔业职务船员证书等级


(一)驾驶人员证书


一级证书:适用于船舶长度24米以上设独立机舱的渔业船舶;


二级证书:适用于船舶长度不足24米设独立机舱的渔业船舶。


(二)轮机人员证书


一级证书:适用于主机总功率250千瓦以上设独立机舱的渔业船舶;


二级证书:适用于主机总功率不足250千瓦设独立机舱的渔业船舶。


(三)机驾长证书


适用于无独立机舱的渔业船舶上,驾驶与轮机岗位合一的船员。


内陆渔业船舶职务船员职级由各省级人民政府渔业行政主管部门参照海洋渔业职务船员职级,根据本地情况自行确定,报农业农村部备案。



附件2


渔业船员健康标准



一、视力(采用国际视力表及标准检查距离)


1.驾驶人员:两眼裸视力均0.8以上,或裸视力0.6以上且矫正视力1.0以上;


2.轮机人员:两眼裸视力均0.6以上,或裸视力0.4以上且矫正视力0.8以上。


二、辨色力


1.驾驶人员:辨色力完全正常;


2.其他渔业船员:无红绿色盲。


三、听力


双耳均能听清50厘米距离的秒表声音。


四、其他


1.患有精神疾病、影响肢体活动的神经系统疾病、严重损害健康的传染病和可能影响船上正常工作的慢性病的,不得申请渔业船员证书;


2.肢体运动功能正常;


3.无线电人员应当口齿清楚。



附件3  


渔业职务船员证书申请资历条件



一、渔业职务船员按照以下顺序依次晋升:


(一)驾驶人员:助理船副三级船长或二级船副二级船长或一级船副一级船长。


(二)轮机人员:助理管轮三级轮机长或二级管轮二级轮机长或一级管轮一级轮机长。


二、申请海洋渔业职务船员证书考试资历条件:


(一)初次申请:申请助理船副、助理管轮、机驾长、电机员、无线电操作员职务船员证书的,应当担任渔捞员、水手、机舱加油工或电工实际工作满24个月。


(二)申请证书等级职级提高:持有下一级相应职务船员证书,并实际担任该职务满24个月。


三、申请海洋渔业船员证书考核资历条件:


(一)专业院校学生:在渔业船舶上见习期满12个月。


(二)曾在军用船舶、交通运输船舶任职的船员:在最近24个月内在相应船舶上工作满6个月。


四、申请内陆渔业职务船员证书资历条件:


(一)初次申请:在相应渔业船舶担任普通船员实际工作满24个月。


(二)申请证书等级职级提高:持有下一级相应职务船员证书,并实际担任该职务满24个月。



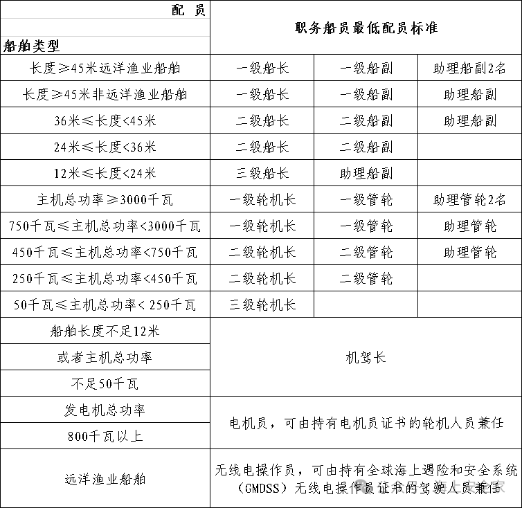
附件4  

 

海洋渔业船舶职务船员最低配员标准



注:省级人民政府渔业行政主管部门可参照以上标准,根据本地情况,对船长不足24米渔业船舶的驾驶人员和主机总功率不足250千瓦渔业船舶的轮机人员配备标准进行适当调整,报农业农村部备案。


(来源:中华人民共和国农业农村部法规司)